Instance Verification Kit (IVK)
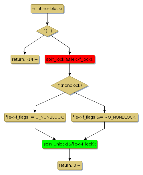
spin lock @ [60592+25+/linux-3.19-rc1/drivers/tty/tty_io.c]
Instance Signature: f_lock
|
The Matching Pair Graph:
|
|
Function Name
|
Control Flow Graph (CFG)
|
Events Flow Graph (EFG)
|
Source Correspondence
|
|
fionbio
|
|
|
[60484+7+/linux-3.19-rc1/drivers/tty/tty_io.c]
|